Gå til innhold
Arkivverket

Drøfting av slektskap i Grane (tidl. Vefsn) rundt 1700


Baard Vidar Pettersen
 Del

Recommended Posts

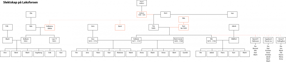
En av mine slektslinjer fører til Per Kolbeinsen (f. ca. 1640) på Øver-Laksforsen i dagens Grane, tidligere Vefsn fjerding. Det siste halve året har jeg brukt på å prøve å finne ut litt mer om slekta hans enn det som er publisert til nå. På denne tida er det smått med kilder, men håpet mitt var at ved å saumfare skattelister og faddere/forlovere i de tidligeste kirkebøkene skulle det være mulig å kartlegge det meste av slektskap mellom de få gårdene som fantes i dagens Grane på denne tidlige tiden. Jeg må innrømme at dette var vanskeligere enn antatt og at jeg på ingen måte har greidd å kartlegge det meste av slektskap mellom disse gårdene. Siden det er veldig få skifter fra denne tiden er det lite som kan fastslås med 100% sikkerhet. Likevel mener jeg at jeg har funnet noe nytt som er hva jeg vil kalle "overveiende sannsynlig", andre ting som "sannsynlig" og noe som bare er "mulig". Dette er familietreet jeg har kommet fram til:

Laksforsen.thumb.png.74254b64d156b3d40255e616953a9b9d.png

Det som er tegnet med svart er beviste, eller allerede kjente og aksepterte forbindelser. Jeg sier aksepterte fordi deler av dette også er basert på sammenhenger og sannsynlighet, men det er slektskapet slik det er allment akseptert i dag (og jeg har ingen innvendinger til dette). Heltrukken oransje linje, mener jeg er overveiende sannsynlig, tett stiplet sannsynlig, og mindre tett mulig. Tegningen har kun fornavn, og det er det en grunn til som jeg kommer tilbake til.

 

 

Jeg kommer til å drøfte alle disse påstandene etterhvert som jeg får tid (og finner alle notatene mine 😉). For ordens skyld var dette temaene/spørsmålene jeg hadde da jeg startet:

- Kan jeg finne ute mer om far til Per (annet enn at han måtte hete Kolbein)? 

- Kan jeg finne flere barn til Per?

- Er det mulig å finne kona til Per?

- Var det slektskap med Kolbein Nilsen og hva var det?

 

Jeg håper noen finner dette interessant og gir meg tilbakemelding underveis på om dere synes dette holder vann eller ei. Og selvfølgelig er jeg interessert om andre har funnet noe nytt om denne slekta.

Lenke til kommentar
Del på andre sider

Før jeg går løs på første spørsmål, har jeg to undertemaer som er greit å avklare. Det første gjelder navnet Kolbein. Jeg har tatt opp dette før uten løsning. For ordens skyld er siste spørsmål i den tråden avklart. Det er ikke underskriften til Per Kolbeinsen på grensedokumentet, og dermed ikke noe som kan avklare om de første Kolbeinene i Vefsn kalte seg Kolbein (Colbenn) eller Kolbjørn (Colbiørn). Det som er sikkert er at disse stort sett ble skrevet som Kolbenn i skattedokumentene fram til 1700, og stort sett som Kolbjørn i kirkebøkene, allerede fra første innføring i den første kirkeboka fra Vefsn i 1690. (Unntak fra begge reglene forekommer.) Samtidig er Kolbenn brukt i rettslige dokument så sent som i 1769, som i dette skiftet etter Berit Jonsdatter (selv om det her også er brukt begge navn - barna er Kolbentsdøtre, mens barnebarnet kalles Kolbiørn).

 

Kan det være slik at rettskriverne stort sett var danske, mens presten var norsk? (I hvert fall Jakob Angell og Ole Broch som skrev de to første bøkene - de var begge fra Trondheim.) For å forvanske dette ytterligere er det rimelig sikkert at den første Kolbein i ættetavla over kom fra eller stammet fra Jämtland. Jeg har prøvd å finne ut om svensk navnetradisjon på dette området, men uten mye hell.

 

Normalen ble i hvert fall Kolbjørn etterhvert, men siden bygdeboka holder seg til Kolbein og det finnes en Kolbeinmoen både på Øver-Laksforsen og Fallmoen, skal jeg også prøve å holde meg til det, selv om dokumentasjonen jeg linker til fort kan kalle dem Kolbjørn/Kolbjørnsen/Kolbjørnsdatter.

Lenke til kommentar
Del på andre sider

Den andre avklaringen er alderen til Anfinn Jonsen og Jon Anfinnsen, som begge var brukere på Grane. Det kan føles som en avsporing, men har betydning for hvem Kolbein var. De historiske kildene vi har er manntallene fra 1665 og 1701. I Sogneprestenes manntall 1665 er Anfinn 70 og Jon 40.

https://media.digitalarkivet.no/view/35531/27 76 Gran

https://media.digitalarkivet.no/view/35531/26 42 Aanes

 

I Fogdenes og sorenskrivernes manntall 1665 har de samme alder.

https://media.digitalarkivet.no/view/35579/53/indv4

https://media.digitalarkivet.no/view/35579/51

 

I Manntallet 1701 er naturligvis Anfinn død, men Jon er oppført som 80.

https://media.digitalarkivet.no/view/38463/79

 

Vi har altså 3 manntall som gir Anfinn et fødselsår på ca 1595, og Jon født ca. 1621-1625. Disse manntallene er mer kjent for å overdrive enn underdrive alder. Likevel sies det i Vefsn bygdebok IIIa s. 417 at Anfinn trolig "var litt eldre". Det henger nok sammen med en kuriositet i kirkeboka i 1714:

https://media.digitalarkivet.no/view/16537/32

 

Samme Aar er og død en mand N= Joen Andfindssen Grane
Ætat: 135 Aar, huilchet som det af mig holtis for utroeligt, saa
som hand 2de Aar tilforne Var Karsk og før her inde hos mig og med
fuldkommen fornufft sad og fortaalte mig adskilligt af det gamle her i 
Vefsen og umuligt Kunde holde hannem af den alder, da blef den ud
regnet paa denne maade; At da den store ulycke i gieslingene 
skedde med saa mange 100 Menniskers borteblifuelsse, da var hand saa
stoer at hand roede sin egen lodt, og hafde Kommet sig op i en anden
baad til friske folck som vare gode for at roe sig op under en holme
huor de laae og anddøfuede ald natten. huilchet skedde 1595 d 20 Febr
ansettis da hans alder i det minste paa 16 Aar. huilchet til dette Aar 
giør 135 aar. Var dog samme aar her ned og gick til Alters. Dog vil de fleste
siige at samme skade er skeet 1625 som holdis mere troligt.

(Min tolkning)
 

Jeg har ikke funnet noen referanse til ulykka i 1595, men den i 1625 finnes det flere referanser til. Bl.a. denne

http://www.sor-gjaeslingan.no/Gjslinganulykka-1625.aspx

 

Jeg har tidligere argumentert for at man her har en historisk hendelse som burde være et godt bevis i fastsettelsen av alderen til Jon, men jeg tror jeg må gi Larry rett. At Jon enten var "forvirret" som Larry sier, eller at det er et klassisk falsk minne, der han blander farens historie med noe han selv har opplevd. Som det står i linken over, var det en ny stor ulykke i 1660-åra. Jon er i følge to av manntallene født samme år som ulykka. Kan det ha spilt inn? Hvem vet, men jeg tenker at det er mer trolig at alderen i manntallene er omtrent riktig enn at han skulle skulle være 12-15 år eldre enn det alle tre manntallene viser.

 

I så fall er det ingen grunn til at Anfinn skulle være født noe før 1695 heller. 

Lenke til kommentar
Del på andre sider

Så da til første spørsmål. Kan man si noe om Per Kolbeinsens far? Per finnes første gang i manntallene i 1665. 

https://media.digitalarkivet.no/view/35531/25

https://media.digitalarkivet.no/view/35579/56

Der framkommer det at han er født ca. 1640 at han bor på Øver-Laksforsen og at mora er enke. I mannskapsrullen 1663/64 (ikke på nett) finner vi at enkens navn er Marit. Noen få år før er brukeren Iver. Marit er altså enke etter Iver, men har en sønn fra tidligere med en Kolbein. I bygdeboka IIIa s. 128 står det om Per: "Hvor han er født og hvem faren Kolbein var, kan en vanskelig ha noen bestemt mening om." Her synes jeg Kjell Jacobsen er en smule defensiv. På nabogården Ner-Laksforsen var det noen år tidligere - på den tiden Per blir født - en bruker Kolbein. Og det er ikke mange andre i omløp på den tida. For å være helt sikker har jeg gått gjennom alle skattelister fra første liste i 1610 til ut på 1670-tallet og ført opp alle Kolbeiner som finnes der. Det er ikke så fælt mange. For den interesserte har jeg et excel-ark som viser alle, men det blir for uoversiktlig her (prøvde å lime inn 🙂)

 

Fra starten er det 5 Kolbeiner. En i Hellesvika, en på Kvalnes, en på Veset, en på ødegården Bratbakken og en husmann på Hagfors. Husmannen er kun oppført dette året og finnes ikke igjen senere. Kolbein på Brattbakken forsvinner i 1616. Kolbein på Veset ser ut til å dø før 1628, da det er en enke her. De to på Sundøya (Hellesvik og Kvalnes) er brukere til henholdvis ca. 1640 og 1650. I mellomtiden er det dukket opp en Kolbein på Reinfjellet, men han lever så seint som 1665 da han oppgis til å være 96 år. Av disse er det altså bare de to på Sundøya som teoretisk kan være far til Per. 

 

Men så dukker det opp en Kolbein på Kjærstad. Først i 1620: https://media.digitalarkivet.no/view/77115/56 (øverst høyre side) der han må betale 5 riksdaler for å ha brukt kniv mot Anders Kjærstad. I landskatten i samme dokument, er han oppført som fullønnsdreng på Kjærstad. https://media.digitalarkivet.no/view/77115/344. Denne drengen opptrer ikke i skattelister noe mer, men 3 år senere er en Kolbein dreng på Kvalfors, og i 1626 er Kolbein husmann på Grøva. For den som ikke er lokalkjent, er dette alle nabogårder langs Vefsna. Det virker åpenbart at dette er samme person. 

 

Siste oppføring av husmann Kolbein Grøva er landskatten 1627. I 1629 er i midlertid Kolbein Ner-Laksforsen oppført som ødegårdsbruker - Cholben wed Laxfossen. I følge bygdeboka er det naturlig å tenke at Laksforsen er ryddet noe tidligere, ant. så tidlig som 1620. Jeg har ikke greidd å finne noe dokumentasjon på hvor fort en gård ble beskattet etter rydding. Men for meg virker det naturlig at det er samme Kolbein som først er dreng og husmann nedenfor Forsjordsfossen, som så rydder landet litt lengre opp i elva. 

 

I Vefsn bygdebok Særbind 2 s. 134 (Svare, Reidar: «Frå gamal tid: tru og tradisjon») står det om et sagn fra nabogården Fallmoen. I følge sagnet skulle Kolbein være en Anfinnsen og han skulle i tillegg være drept av Ola Rossmann på Fallmoen før han senere drepte kona. Det finnes ingenting som tyder på at dette mordet har funnet sted. I Lensregnskapet 1644-45 er det dokumentert utgifter til en henrettelse, med et vedlegg som viser at disse ble henrettet for langt mindre forbrytelser. Det er ingen andre henvisninger til henrettelser i Lensregnskapene i denne tiden, til tross for at de er rimelig komplette. Som bygdeboka også sier, forsvinner dessuten Ola fra skattelistene året før Kolbein og om mine antakelser er riktige levde kona hans lenge etterpå. Kolbein er oppført som bruker siste gang i 1645. (Mannen som ble henrettet 1645 er en Ola Persen, og saken er først tatt opp i Vefsn. Kan dette ha noe med opprinnelsen til sagnet å gjøre? "Synderen" er imidlertid en landsstryker som opprinnelig er fra Trondheim og har ikke gjort annet enn å leve sammen med kvinnen utenfor ekteskap, slik jeg leser det.)

 

Spørsmålet er da om man kan feste noen lit til det faktum at han er referert til som Kolbein Anfinnso i sagnet. Det er ikke godt å si. Men det er lite trolig at han er sønn til Anfinn Jonsen i så fall. Som jeg viste tidligere, skal Anfinn være født omkring 1595. Dersom "min" Kolbein er den samme som drengen på Kjærstad, bør han være født ca 1600 om han var fullønnsdreng i knivkamo i 1620. Og da kan Anfinn Jonsen umulig være far til Kolbein. Men i følge tradisjonen skal både Kolbein på Laksforsen og Anfinn være fra Jämtland, så det er fullt mulig at de har felles aner.

 

Så var det det med navnoppkalling da. Av den kjente delen av slekta, ser vi at Per Kolbeinsens to sønner relativt slavisk følger oppkallingstradisjonene. Deres første sønn blir av begge kalt Per etter farfar. Deres neste sønn blir av begge oppkalt etter morfar. Deres tredje sønn derimot kaller begge Hans. Hvorfor det? Burde det ikke være Kolbein? Nå aner vi jo ikke hvor mange barn som kan ha falt fra mellom disse, men det er påfallende at begge kaller sin tredje sønn som vokser opp for Hans. For dere som kjenner reglene bedre - hvem burde han være kalt opp etter? En onkel eller farfars far? Eller andre?

142963436_KolbeinII.thumb.png.f037ef58a303534719fa08dde83a7521.png

 

Per Kolbeinson har jeg sist funnet som fadder i 1691: https://media.digitalarkivet.no/view/16536/18. Han står oppført som bruker av Øver-Laksforsen helt til 1704, men finnes ikke i Manntallet 1701 og skattelistene kunne fort henge etter opp til 10 år. 

 

Jeg mener med dette at det er overveiende sannsynlig at Kolbein f. ca. 1600 antakelig i Jämtland, d. ca. 1645, som bruker av Ner-Laksforsen var far til Per Kolbeinsen, f. ca 1640 på Ner-Laksforsen, d. mlm 1691-1701 på Øver-Laksforsen. Farsnavn til Kolbein er det vankelig å mene noe bastant om.

 

Og det var dagens dose. 

  • Takk 1
Lenke til kommentar
Del på andre sider

Jeg hopper foreløpig over spørsmålet om flere barn til Per og prøver meg på å besvare spørsmålet om Pers kone. Som jeg har vist, er Kolbein og Nils Perssønner rimelig konsekvente når det gjelder å følge "oppkallingsreglene". Vi må derfor anta at døtrene også er kalt opp etter bestemødre og annen slekt.

 

408332372_KariNilsdatter.thumb.png.2aecd3796e0ff8d28a3f47148ecb09f3.png

 

Som illustrasjonen viser, er antatt eldste datter for begge brødrene Kari. Dersom man også legger til grunn at Kolbein og Nils er de to eldste sønnene til Per, burde Nils være kalt opp etter sin morfar. Mao. burde Pers kone og mor til Kolbein og Nils hete Kari (Karen) Nilsdatter. Alt dette er vel og bra og kun teori. Vi vet jo heller ikke 100% at Kari er eldste datter, eller at Nils er nest eldste sønn til Per. Uten å finne en Kari Nilsdatter på Laksforsen blir dette derfor bare spekulasjoner. 

 

Men hva tror dere jeg fant? 😉 I den eldste kirkeboka i Vefsn er det en dåpsoppføring fra 1692:

https://media.digitalarkivet.no/view/16536/60

Nederst på siden har Ole Jacobsen Kjærstad (senere Fallmoen) sitt første barn til dåpen. Fadderene står på neste side. Tre av dem er fra Laksforsen: 

Colbiørn Perss Laxforsen
Kari Nielsdatter Laxfors    
Kari Persdatter Neer Laxfors

 

Som vi ser er det gjort forskjell på Ner-Laksforsen og Laksforsen. Og siden vi vet at Kolbein Persen er fra Øver-Laksforsen, må vi gå ut fra at det også gjelder Kari Nilsdatter. Denne Kari Nilsdatter finner vi kun her i kirkebøkene - i starten på 1690-tallet. Akkurat som Per Kolbeinsen kun opptrer i kirkebøkene i denne perioden. Når mor til dåpsbarnet er en Persdatter og dette er første barn, t.o.m. født før foreldrene gifter seg føler jeg meg rimelig trygg på at Kari Nilsdatter er mor til Kolbein, Nils og Kjersti og at Kjersti da nødvendigvis er en søster av Kolbein og Nils. (Trolovelsen er nok borte i lakunen like før dåpsinnføringen, men når de gifter seg et par uker senere, ser vi at Kjersti er fra Laksforsen hun også.)

 

Mer om søsken senere, men det er en liten munnfull, så det kan drøye litt. I mellomtiden er det bare å hive seg på her.. 😉 

  • Takk 1
Lenke til kommentar
Del på andre sider

9 timer siden, Baard Vidar Pettersen skrev:

Kolbein f. ca. 1600 antakelig i Jämtland,

Jeg glemte å oppgi referansen til dette. I boka "Storjorden : Hattfjelldalens bebyggelse m.m (1961)" av J.M. Ingebrigtsen er det gjengitt en del "tradisjon" i starten. På s. 12 sies det at flere av de som ryddet gårder i dagens Grane kom fra Jämtland. Bl.a. Jon Anfinnsen som er nevnt i innlegg #3, Ole Pedersen på Glugvashaug og Kolbjørn på Nedre Laksfors. Det er i tillegg sikkert at Lussi Jørgensdatter, gift med Per Danielsen, var fra Jämtland. Det framkommer av skiftet etter søsteren Karen på Søfting. I følge bygdeboka IIIb s. 564, skal en "Byarna i Strøm på 1600-tallet" av Georg Hansen, bekrefte at både Lussi og mannen Per Danielsen er fra Tullingås i Nord-Jämtland.

Lenke til kommentar
Del på andre sider

På 15.9.2019 den 0.29, Baard Vidar Pettersen skrev:

 jeg tror jeg må gi Larry rett. [...] Hvem vet, men jeg tenker at det er mer trolig at alderen i manntallene er omtrent riktig enn at han skulle skulle være 12-15 år eldre enn det alle tre manntallene viser.

 

I så fall er det ingen grunn til at Anfinn skulle være født noe før 1695 heller. 

Eg kjøper denne. Takk til Larry for ideen, som er har notert meg før, og til Baard Vidar for grundigare dokumentasjon.
Men hjelp til hovudtråden har eg ikkje denne gongen.

 

  • Liker 1
Lenke til kommentar
Del på andre sider

EUREKA!! Jeg har funnet en ny metode for å tolke fadderne!

 

OK. Jeg innrømmer at innledningen er mest for å lokke folk til å lese resten og få fart på tråden, for dette har nok mange gjort før meg, men det føltes litt sånn når jeg satt her natt til i dag. Som tidligere nevnt ble jeg litt skuffet over hvor sprikende og lite tydelig mønsteret var for fadderne til de kjente og antatte etterkommerne etter Per. Men det var fordi jeg hadde prøvd å tolke alle fadderne og forloverne.

 

Men det jeg har er noen få Persdøtre uten klar slektstilknytning som jeg ønsker å finne rett Per-slekt til. Jeg satte meg derfor ned med den jeg regner som en sikker kandidat, Kjersti Persdatter - siden hun er fra samme gård og så og si samme alder som Kolbein og Nils - og listet opp alle kjente dåpsoppføringer til barna hennes og deretter deres forlovelser. Så listet jeg opp alle Per'er, Persdøtre og Persønner jeg fant, inkludert deres barn og ektemaker. Hypotesen min var at noen fra Kjerstis Per-familie ville være faddere eller forlovere for hennes barn og de vil sannsynligvis opptre hyppigst i den gruppen. Så får vi se hvor mange vi ender opp med og om noen kan utelukkes. 

 

1692 Karens dåp Kolbein Persen Øver-Laksfors  
    Kari Persdatter Ner-Laksfors datter til Per Danielsen
         
1713 Nils' dåp Maren Eliasdatter Ner-Laksfors Kona til Daniel Persen
         
1720 Karen forlovet Kolbein Persen Øver-Laksfors  
   

Ola Persen 

Gregus Persen

Ramnåga

Finsåsen

 
         
1724 Per forlovet Nils Persen  Vikdalen Fra Ramnåga
         
1733 Bennet forlovet Daniel Persen Ner-Laksfors  
    Lars Johansen Lia gm. Ingeborg Persdatter
         
1736 Nils forlovet Nils Persen  Øver-Laksfors  
    Pers Nilsen Øver-Laksfors  
    Ola Persen  Ramnåga  
         
1739 Marit forlovet Ola Persen  Ramnåga  
    Ola Olsen Ramnåga  
    Anders Danielsen Ner-Laksfors Sønn til Daniel Persen

 

Jeg har i tillegg sett hvem Kjersti Persdatters familiemedlemmer har vært faddere eller forlovere for som kommer fra Per-familier i perioden fram til 1722:

 

1712 Kjersti Persdatter Kolbein Persen Øver-Laksfors  
1712 Karen Olsdatter  Lars Olsen hm. Øver-Laksfors gm. Marit Persdatter
1712 Kjersti Persdatter Nils Persen Øver-Laksfors  
1714 Karen Olsdatter  Ola Persen Lia gm. Ingeborg Persdatter
1716 Karen Olsdatter  Kolbein Persen Øver-Laksfors  
1717 Kjersti Persdatter Ola Persen Lia gm. Ingeborg Persdatter
1718 Jakob Olsen Lars Olsen hm. Øver-Laksfors gm. Marit Persdatter
1720 Per Olsen Ola Persen Lia gm. Ingeborg Persdatter
1721 Karen Olsdatter  Lars Olsen hm. Øver-Laksfors gm. Marit Persdatter

 

Nå ble bildet mye klarere. Spesielt den siste oversikten viser et klart bilde. Det er kun 4 Per-familier der Kjersti Persdatter eller hennes barn opptrer som faddere:

Kolbein Persen Øver-Laksfors, Nils Persen Øver-Laksfors, Marit Persdatter husmannskone ved Holmmoen under Øver-Laksfors og Ingeborg Persdatter Lia sine familier. 

 

Marit Persdatter og Lars Olsen var en liten overraskelse for meg. Men det gir mening. De bruker samme husmannsplassen som Abelone, Kolbeins datter etter alt å dømme overtar. Kjersti og to av hennes barn er faddere i 3 av de 4 kjente dåpene til Lars og Marit. 

 

I oversikten over består fadderne med et unntak av 4 forskjellige Per-grupper. Kolbein og Nils på Øver-Laksforsen, Ola Persen og Ingeborg Persdatter Lia, Ola Persen Ramnåga med familie og Daniel Persen Ner-Laksfors med familie. Daniel Persens søsken er kjente via hans tante Karen Jørgensens skifte. Der kommer det fram at han har en søster Karen på Røssvold og en søster Berit på Grøva. At hans familie opptrer som faddere/forlovere må derfor ha andre årsaker. Ola Persen Ramnåga gifter seg for tredje gang i 1734 med Karen Nilsdatter, datter til Nils Persen Øver-Laksfors. Det betyr enten at Kjersti ikke kan være søster til Nils eller at Kjersti ikke kan være søster til Ola Persen Ramnåga. Siden han og hans familie opptrer hyppigst som forlovere etter dette giftemålet, tar jeg det som en indikasjon på at de er knyttet nærmere sammen ved giftemålet og at vi dermed har 4-5 søsken som hyppig er faddere/forlovere for hverandre:

Kolbein Persen Øver-Laksfors, Nils Persen Øver-Laksfors, Ingeborg Persdatter Lia, Kjersti Persdatter Fallmoen og muligens Marit Persdatter Holmmoen. Muligens fordi kildematerialet er mye mindre her. Jeg kommer til å kjøre samme metode med Ingeborg, Kolbein og Nils i hvert fall, og se hva som kommer ut av det. (Og så langt er det lite som tyder på at Anna Persdatter Fellingforsen/Fallmoen er en søster, som jeg tidligere har trodd.)

 

Hvis jeg nå har fått lokket noen gjennom denne lange harangen, er jeg svært interessert i høre om dere mener metoden min holder vann.

Lenke til kommentar
Del på andre sider

For å gjøre en lang historie litt kortere: Ved å gå gjennom på samme måte for disse antatte søsknene, mener jeg det er overveiende sannsynlig at Kjersti Persdatter Fallmoen og Marit Persdatter Holmmoen er søstre av Kolbein og Nils. Anna Persdatter, gift med Peder Jonsen er jeg rimelig sikker på ikke er en søster. Her er nok grunnen for fadderskap at Kolbein gifter seg med Peder Jonsens søster.

 

At det er slektskap mot Lia er også svært sannsynlig, men det er ikke helt åpenbart hvordan dette henger sammen. Det kan være at Ingeborg Persdatter er en søster, men det kan også være hennes svigermor som er beslektet med Kolbein og Nils, siden Ola Persen søsken har omtrent samme navnerekkefølge som hos Kolbein og Nils, og Olas søsken er nesten like ofte faddere som Ola for Kolbein og Nils. 

 

Det kan også ha noe med den mystiske Daniel Persen å gjøre. Han og hans familie er ekstremt hyppig brukt som faddere og forlovere av store deler av dagens Grane-gårder. Som jeg sa i forrige innlegg, men glemte å legge inn lenke til, vises det i tantens skifte at Daniel kun har to søstre, som holder til på Rossvold og Grøva. I et forsøk på å nøste opp i Ola Persen Lias slekt, fant jeg fram til Kirstens Danielsdatters skifte i 1737. Der går det fram at Kirsten Danielsdatter Eiterådalen har to halvsøsken, Per Olsen Lia og Kari Olsdatter som oppgis som 70 år i skiftet. Kirsten er 80 år og 7 måneder gammel når hun dør i følge kirkeboka, og selv om det skal tas med en klype salt, virker det åpenbart at hun dermed må være den eldste av søskenene. 

 

Mao. må mor til Kirsten og Per først ha vært gift med en Daniel og så en Ola. Jeg tenkte dette måtte være mulig å finne ut av, men det har ikke vært så lett. Den eneste Daniel jeg finner i Vefsn på det aktuelle tidspunktet er Daniel Hals, men han ser ut til å leve godt etter at Per og Kari blir født. I skiftet etter Kirsten nevnes det gjeld til Gabriel Danielsen, som jeg tenke kunne være en bror, men han er sønn til Daniel Persen over, og Daniel er alt for ung til å være far til Kirsten. Jeg tenkte deretter at Kirsten kunne være en søster til Per Danielsen, men da ville for det første Daniel vært nevnt i skiftet, og dessuten finner jeg ikke at Per Danielsens mor kunne ha giftet seg med en Ola. (Referansen til Byarna i Strøm på 1600-tallet i innlegg #6 er litt utdatert. Informasjonen der er nå samlet i en pdf som er fritt tilgjengelig på nett: http://www.5560.se/familjer/fam-str-17.pdf. Per Danielsen finnes i familie 383).

 

Jeg tenker likevel at siden det ikke finnes noen kandidat til Kirstens far i Vefsn, og både Kirsten (Kerstin) og Daniel er vanlige navn i listene til Georg Hansen, at hun og dermed Per Olsen Lia har en forbindelse med Jämtland og Per Danielsen. Men hvordan dette henger sammen er jeg ikke i stand til å finne ut. 

Lenke til kommentar
Del på andre sider

Siden denne tråden ikke akkurat yrer med interesserte😉, dropper jeg en lengre utredning om Kolbein Nilsen, men kan nevne at den Berit Kolbeinsdatter Skog som jeg tenkte kunne være en søster til Per Kolbeinsen antakelig var Kolbein Nilsens datter. 

 

Og btw: Jeg finner ingen Kolbein/Kolbjørn/Annfinn i materialet til Georg Hansen over folk i Ström eller Alanäs i Jämtland i de tidligste kildene.

Lenke til kommentar
Del på andre sider

Logg inn for å kommentere

Du vil kunne skrive en kommentar etter at du logger inn



Logg inn nå
 Del

  • Hvem er aktive   0 medlemmer

    • Ingen innloggede medlemmer aktive
×
×
  • Opprett ny...

Viktig Informasjon

Arkivverket bruker cookies (informasjonskapsler) på sine nettsider for å levere en bedre tjeneste. De brukes til bl.a. skjemaoppdateringer og innlogging. Bruk siden som normalt, eller lukk informasjonsboksen for å akseptere bruk av cookies.